
黄金展位 虚位以待 QQ:1273862155
|
|
|
央视揭秘:一元购圈套,实则为变相赌博或许欺诈!
莆田安福相册网报道:http://www.05940001.com 作者:安福相册 时间:2017年08月21日
近来,国家互联网金融风险专项整治领导小组办公室下发《关于网络“一元购”业务的定性和处置定见》(下称定见),部分网络“一元购”清晰被定性为变相赌博或许欺诈,相关部分将对其打开新一轮整理整理作业。
官方表明,关于使用“一元购”从事赌博活动或涉嫌欺诈的违规行为,依法予以打击处理。
记住,去2016年央视也做过相关报导,可是,仍然愈演愈烈!
一元购圈套详情请观看
↓↓↓
现在“1元购”被正式定性归于赌博和欺诈,全国严打!下面我们来一同扒一扒!
央视揭秘:一元购圈套,实则为变相赌博或许欺诈!央视揭秘:一元购圈套,实则为变相赌博或许欺诈!央视揭秘:一元购圈套,实则为变相赌博或许欺诈!
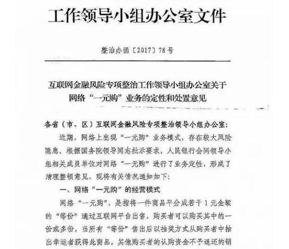
“一元购”是指将一件产品平分成若干1元金额的“等份”,经过互联网渠道出售,购买者可以购买其间的一份或多份,当一切“等份”售出后从购买者中抽出幸运者取得此产品,其他购买者的认购资金不予退还的出售形式。
网络“一元购”主要有两种表现形式:
一是表面上是出售什物产品,实际上出售的是中奖机会,中奖成果由偶然性决议,是一种变相的赌博行为;二是运营组织以网络“一元购”为名,采取抽奖造假、以次充好、不寄送奖品甚至卷款逃跑等方法,骗得参加人钱财,是欺诈行为。
以小博大 买家张狂投入
一名“一元购”的参加者表明,以前玩过网易游戏,经过网易公司发来的一些短信,点入“1元夺宝”界面。开端从一块两块投,然后三十五十,然后成百上千,终究就上万。大约从去年12月份开端玩,到现在,大约亏了四十几万。
此外,据央视财经报导,来自山西长治的大学生因大额购买“一元购”,欠下八万多元债款无力归还,穷途末路只能休学外出打工还债。他说,“一元购是一种诱惑性的行为,刚开端我以为是一元众筹,后来渐渐接触到,它实际上就是一种赌博性质的博彩。”
可操控的中奖成果
“一元购”渠道声称有着严厉的开奖方法,但是央视此前早就爆出很多“一元购”渠道开奖进程并没有监督,甚至可以操控中奖者和开奖进展。
在后台增加虚拟机器人参加开奖进程,经过人为操作,让这些机器人中奖如果将“一元购”视为购物渠道,其参加者购买的也不是产品,而是命运,该行为不构成生意联系
多家网络渠道现已下线一元购
多家网络渠道现已下线了“一元购”。在今年年初,网易就暂停了“一元购”的效劳,称进行系统升级保护调整,现在仍未康复。
小米也声称从8月14日起,一元活动将进行系统升级保护调整,系统升级保护期间,正在进行中的活动正常开奖,活动结束后将暂停敞开新的一期。
明知是圈套,为何一元购还如此火爆?
由于你只需要花一元钱,就可以得到丰盛奖品,大到开走宝马、抢购手机,小到百元充值卡、加油票等等。
某家网站近来曝光了累计参加一元购的人次现已超过了110亿,但是这个数字一直在以秒为单位不断上涨。
下注金额从小到大,收回本金的愿望越激烈,就越难以脱身,终究靠四处借债持续投注。堕入“一元购”消费圈套 消费者多次维权无果。
微商新媒体提示我们
现在“一元购”正式被定性为赌博,期望网民们可以进步警惕,切勿沉浸其间,谨防上当。
业界专家提示消费者,此类投机取巧的消费行为显着不可取,一元虽好,切勿贪杯。作为消费者,一定要看清楚消费局势。消费者本身要有自控意识,做到理性消费,切莫被“一元购”牵着鼻子走,因小失大。
关于一元购圈套,您怎么看?您和您身边的朋友是否遇到或许经历过?欢迎留言讨论!
|
|
安福家园,莆田安福相册,莆田安福,安福家园相册'安福商贸城,安福电商城,莆田商贸城,仙游家具城,红木家具城,佛珠小件,黄石鞋贸城,安福搜搜
莆田安福相册是最有名的安福货源网05940005,云集了安福相册万千商家, 是货源最齐全的安福家园相册,批发莆田安福各类优质鞋,包包,服饰,球衣,莆田安福最好的货源商家,安福批发,安福搜搜, 莆田电商城, 莆田鞋服城,莆田安福家园,莆田安福市场,安福网址导航,莆田外贸,安福相册拥有莆田安福最齐全的商家资料。在这里可以找到安福市场所有产品批发商,为您解决一切安福货源问题。
Copyrights(c)2010-2025 莆田安福相册 AllrightsReservered.
bet365 明升
闽ICP备17017111号
值班QQ:1273862155
莆田安福相册网[]
|
|